本文由第三方AI基于17173文章http://dota2.17173.com/news/10172012/105202762.shtml提炼总结而成,可能与原文真实意图存在偏差。不代表网站观点和立场。推荐点击链接阅读原文细致比对和校验。
西雅图DOTA2奖金即将发放,请上缴10%税
2012-10-17 10:52:02
神评论
17173 新闻导语
Ti2已经过去了一个多月,今日,关于Ti2奖金发放的工作终于提上日程。不同于去年的德国科隆邀请赛,今年美国举办的Ti2需要缴纳一定的税金,税率为奖金的10%
Ti2已经过去了一个多月,今日,关于Ti2奖金发放的工作终于提上日程。不同于去年的德国科隆邀请赛,今年美国举办的Ti2需要缴纳一定的税金,税率为奖金的10%,同时需要向美国国税局申请个人纳税人识别码。公告中提到此次前去西雅图的解说也将受到一定的报酬,不过恐怕要等到战队奖金发放之后了。
西雅图DOTA2邀请赛最终排名及奖金
第七八名:
Orange &
TongFu 25,000美金
第五六名:
EHOME &
Zenith 35,000美金
第四名:
DK 80,000美金
第三名:
LGD 150,000美金
亚军:
NAVI 250,000美金
冠军:
IG 1,000,000美金
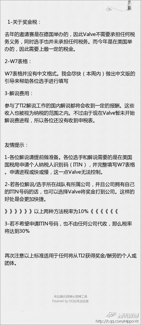
图为汉化组公布的关于Ti2奖金发放的需知:

【编辑:狒狒】
关于西雅图的新闻
- (2024-01-01) 《DOTA2》2023年刀塔年度报告上线 分享你的回忆抽取段位徽章
- (2014-04-01) 决战西雅图钥匙球馆 TI4将于7月18日正式开战
- (2013-08-09) DOTA2国际邀请赛西雅图第一天
- (2013-08-08) TI3西雅图DOTA2全球邀请赛小组赛Top10
- (2013-08-08) TI3前线:DC西雅图第一日赛程介绍及预测
新手必看
编辑推荐
-
《DOTA2》裂变天地S2瑞士轮分组赛VG 1-2不敌Tundra
-
《DOTA2》苦战取胜PVISION进入1-0组 Nigma进入0-1组
-
《DOTA2》分组赛Falcons 2-1战胜MOUZ Falcons战队进入1-0组
-
《DOTA2》Spirit 2-0战胜Yandex Spirit晋级1-0组
-
《DOTA2》裂变天地S2瑞士轮 VG 2-0战胜VP
-
《DOTA2》MOUZ 2-0战胜Aureus BLAST Slam S4入围赛
-
《DOTA2》两极反转Aurora 2-1战胜NAVI BLAST Slam S4入围赛
-
《DOTA2》绝活上阵Spirit 2-1战胜BB BLAST Slam S4小组赛晋级赛
-
《DOTA2》勇于亮剑Heroic 2-0战胜Liquid BLAST Slam S4入围赛
-
《DOTA2》BLAST Slam S4最后机会组:BB 2-0战胜XctN
进阶攻略
相关资讯
更多»
- 《DOTA2》裂变天地S2瑞士轮分组赛VG 1-2不敌Tundra
- 《DOTA2》苦战取胜PVISION进入1-0组 Nigma进入0-1组
- 《DOTA2》分组赛Falcons 2-1战胜MOUZ Falcons战队进入1-0组
- 《DOTA2》Spirit 2-0战胜Yandex Spirit晋级1-0组
- 《DOTA2》裂变天地S2瑞士轮 VG 2-0战胜VP
- 《DOTA2》MOUZ 2-0战胜Aureus BLAST Slam S4入围赛
- 《DOTA2》两极反转Aurora 2-1战胜NAVI BLAST Slam S4入围赛
- 《DOTA2》绝活上阵Spirit 2-1战胜BB BLAST Slam S4小组赛晋级赛
- 《DOTA2》勇于亮剑Heroic 2-0战胜Liquid BLAST Slam S4入围赛
- 《DOTA2》BLAST Slam S4最后机会组:BB 2-0战胜XctN
今日头条
热门测试游戏
17173发号